社團法人臺中市大臺中藥師公會
社團法人臺中市大臺中藥師公會 Navigation
登入
關於本會
成立沿革
組織章程
組織架構
第29屆理事長-謝永宏
第29屆理監事
第29屆顧問群
歷屆理事長
會員入會費用
收款帳戶指示
首次加入-本會官網
本會LINE-官版社群
會館租借辦法
會務人員及職務內容
公會地圖及交通指引
繼續教育課程採用CiscoWebex
公告消息
最新消息
主管機關公文
其他公文
衛教宣導
藥品回收、醫療器材許可證-公文訊息
藥品回收、醫療器材許可證-相關網站
活動報名
各委員會
委員會組織簡則
1.社區藥局委員會
2.醫院藥師委員會
3.診所藥師委員會
4.中藥發展委員會
5.產製行銷委員會
6.資訊暨法規委員會
7.藥事照護委員會
8.公關聯誼委員會
會員服務
會員入會費用
會員服務
榮譽榜
2023榮譽榜
2022榮譽榜
友站連結
常用機關
求職求才專區
求職訊息
求才訊息
常見問題
各項表格下載
會員常見問題
健保違規宣導案例
法規
稅務
活動花絮
藥師週刊~本會活動
藥師週刊~記者投稿
2025
2024
2023
2022
登入
聯絡我們
公告消息
首頁
公告消息
最新消息
轉知,全聯會認證之中藥實習指導教師...
最新消息
2025-10-15
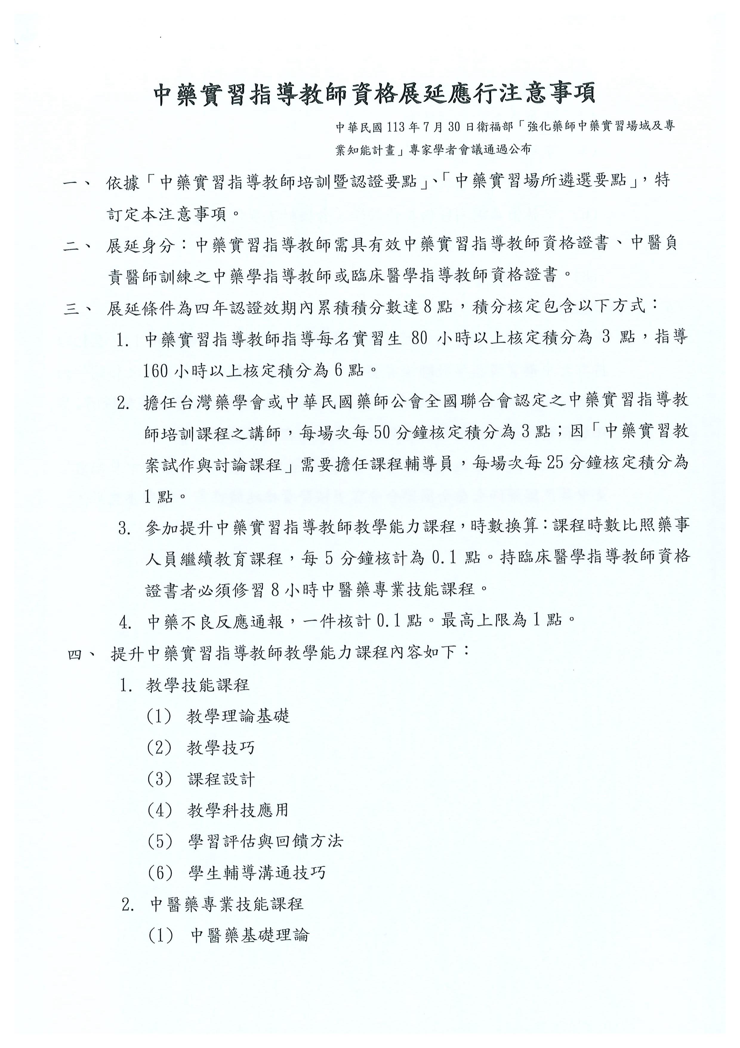
轉知,全聯會認證之中藥實習指導教師資格延續之申請,請詳閱。
內容
轉知,全聯會認證之中藥實習指導教師資格延續之申請,請詳閱。
【相關圖片】
回列表頁
最新消息
主管機關公文
其他公文
衛教宣導
藥品回收、醫療器材許可證-公文訊息
藥品回收、醫療器材許可證-相關網站
活動報名